首页
今日招聘
时政热点
公共基础知识
职测
综合应用能力
面试
题库
备考资料
体制内那些事
有奖投稿
最近学习
最近学习课程
最强大脑 · 3天挑战极限记...
副标题副标题副标题副
最强大脑 · 3天挑战极限记...
副标题副标题副标题副
您现在位置:
知识图谱
>
职测
>
浏览文章
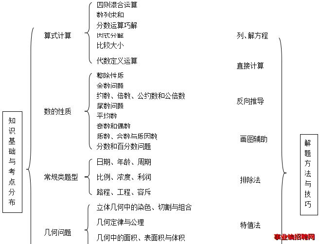
事业单位考试备考数学运算知识图谱
0
人阅读
0人评论
收藏
阅读时间:3分钟
字数约:230字
关键字:数学运算,知识图谱,事业编考点
上一篇:
复制 着力提升职业教育吸引力和适应性
下一篇:
事业单位考试职业能力测试图形推理复习思维导图
网友评论
热点资讯
事业单位考试职业能力测试图形推理复习思维导图
职测
事业单位考试备考数学运算知识图谱
职测
复制 着力提升职业教育吸引力和适应性
职测
复制 为海外华文教育发展注入青春力量(侨界关注)
为海外华文教育发展注入青春力量(侨界关注)
职测
着力提升职业教育吸引力和适应性
职测
让高技能人才有“面子”也有“里子”
推荐文章
事业单位考试计算机知识网络机软硬件常识思维导
事业单位考试职业能力测试图形推理复习思维导图
事业单位考试备考数学运算知识图谱
复制 着力提升职业教育吸引力和适应性
复制 为海外华文教育发展注入青春力量(侨界关注)